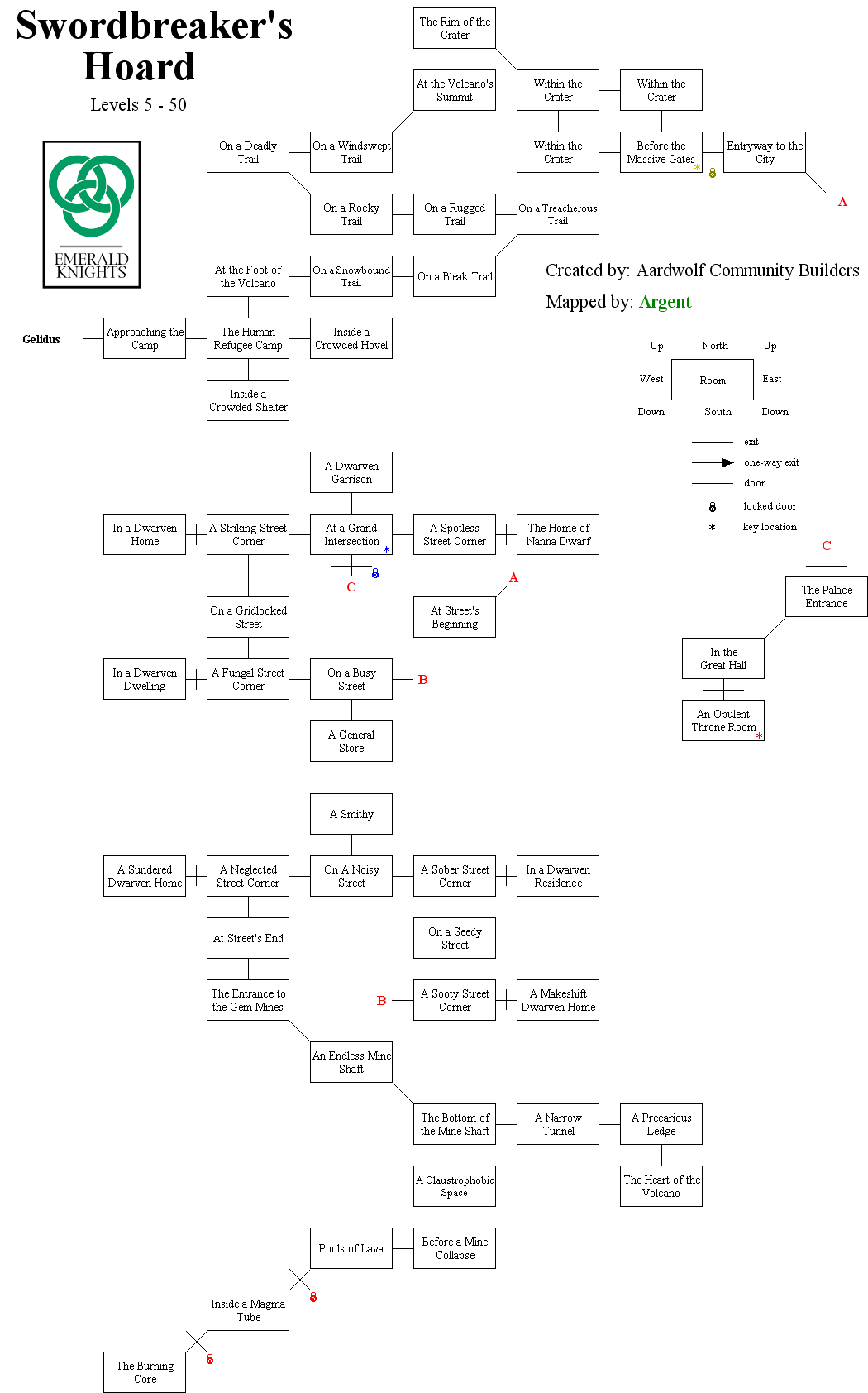
Swordbreaker's Hoard

 Creator: Aardwolf Community
 Level Range: 5-50
 Repop Message: Humans freeze as another gem is added to the hoard. 

Story

What was it that sapped the warmth from the sun and left our once verdant lands a frozen, barren wasteland? No one truly knows though some say it was punishment from the gods for no longer respecting the old ways and rituals. Others claim the sun is simply dying, keeping the last of its failing heat to itself and leaving our world to perish. Finally, there are those that speak in hushed tones, whispering rumours of a mad ruler in a far away land, who, consumed by terrible greed, struck a dark pact with the foulest of demons. It is said that this fiend plucked out the very burning heart of the sun and sealed it within a gemstone, transforming what was once owned by none but sustained us all into nothing more than a trinket - a play-thing for the most covetous of kings. Truly, the why of it matters little when our tribe faces its very extinction in this icy tomb that is now the surface world.

And so our leaders came together and made the hardest of decisions, to leave behind our homes and homeland, and set out across the snowbound tundra. It was an exodus born of both desperation and a most dire necessity, and we all knew well, as we began our journey northward, what fate awaited many in our numbers. Some were lost through exposure to the unrelenting cold; some were taken by the ravenous beasts that shadowed us across the Demaria Plains, only leaving us as we began our ascent into the Megara Range; and some, driven to exhaustion by our arduous march, meager rations, and even the monotony of the glacial landscape, simply lay down and waited to die.

At last we reached the foot of Tbir Mountain, a dormant volcano inhabited by a clan of secretive dwarves. It is said that they have tunneled out a great city within and then mined still deeper, down to the volcano's very core, and in doing so unearthed unimaginable riches. It is with these mysterious dwarves, who are but strangers to us, that we place the last of our hope. We pray that they receive us with charity in their hearts, refuge in their homes and warm meals from their hearths.

Goals.

You are investigating the theft of Nanna Dwarf's delicious cookies. The cookies were on a window sill cooling off, and someone must have run off with them. Nanna needs the cookies back so she can give them to the hard-working dwarven miners.

 Goal Difficulty       : Medium
 Goal Recommended Level: 10
 Goal Converter        : Trepid

Hint 1: Maybe someone outside the city knows more.

Comments

Speedwalks

Runto Sword

External Links